首页>bv伟德国际体育1946 >BETVLCTOR伟德网页登录 >内容
发布实施 | T/CECS 1143-2022《定制门窗工程技术规程》
2023/03/27来源:国家幕墙门窗质量检验检测中心浏览:119683
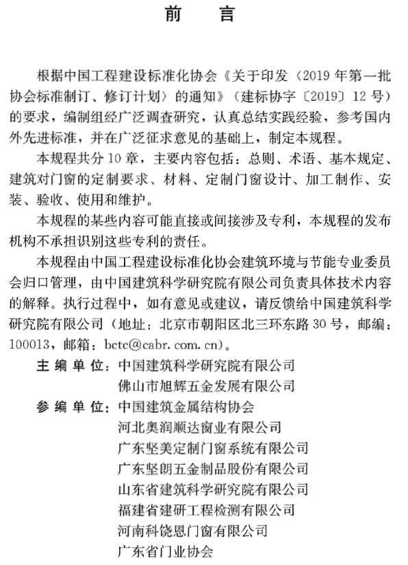
中国工程建设标准化协会标准T/CECS 1143-2022《定制门窗工程技术规程》已发布,自2023年1月1日起实施。该标准由中国建筑科学研究院建筑幕墙门窗研究中心主编。

《定制门窗工程技术规程》的实施在于规范定制门窗市场,提高产品质量,加强市场监管,以满足不断增长的个性化需求。该标准的实施将引导门窗企业采用适用的性能指标,优化产品质量,避免低价竞争影响产品质量和安全性。同时,该标准也将促进门窗产业的转型升级,引领行业发展,为客户提供全过程服务,提高客户满意度和品牌忠诚度。标准的实施还将促进市场规范化和监管,增加门窗产品的竞争力,实现产业可持续发展。



免责声明:伟德betvlctor旧版网部分文章来源于网络以及企业投稿,如页面信息对您造成影响,请及时联系我们进行处理!
本文地址://www.iixiw.com/newsshow/6734.htm
转载本站原创文章请注明来源:伟德betvlctor旧版网





















粤公网安备 44030302001606号